2024年5月9日20时45分,营口富宏耐材制造有限公司承包的成都冶金实验厂有限公司炼钢耐材项目炉体维护工程,在炼钢二车间料罐加料作业时,发生一起起重伤害事故,死亡1人,直接经济损失140余万元。
2024年5月15日,依据《中华人民共和国安全生产法》《生产安全事故报告和调查处理条例》《四川省生产安全事故报告和调查处理规定》,按照县政府授权,县应急局牵头成立了以县应急局主要负责人为组长,县纪委监委、县应急局、县公安局、县总工会、县人社局、县经科信局、县市场监管局、县西岭雪山文体装备功能区管委会相关负责人为成员的大邑沙渠营口富宏耐材制造有限公司“5·9”一般起重伤害事故调查组(以下简称:“事故调查组”),邀请县检察院派员参加。
事故调查组按照“科学严谨、依法依规、实事求是、注重实效”的原则和“四不放过”要求,通过现场勘验、调查取证、调阅资料并询问有关当事人,查明了事故发生的经过、原因、人员伤亡和直接经济损失情况,认定了事故性质和责任,提出了对有关责任人员和责任单位的处理建议;在分析事故暴露出的突出问题和教训的基础上,提出了加强和改进工作的措施建议。
经调查认定,该起重伤害事故是一起因作业人员违反操作规程而发生的一般生产安全责任事故。
一、事故基本情况
(一)事故发生单位概况
1、营口富宏耐材制造有限公司(以下简称:“富宏公司”),持有《营业执照》,位于辽宁省营口市大石桥镇永安村,2011年01月13日成立,法定代表人:付某彬。
2、成都冶金实验厂有限公司(以下简称:“冶金实验厂”),持有《营业执照》,位于四川省成都市大邑县沙渠街道东岳大道666号,2003年03月26日成立,法定代表人:陈某钟。
2023年7月1日,冶金实验厂(甲方)与富宏公司(乙方)签订《炼钢耐材承包服务合同》,冶金实验厂将2号电炉耐火材料的供应和服务(装配、更换、砌筑、修补等)承包给富宏公司,合同期限:自2023年7月1日起至2024年6月30日止。双方签订了《炼钢生产线耐材总体供货及技术指标承包环境和职业健康安全协议书》,约定了各自安全管理职责,冶金实验厂对营口公司安全生产工作纳入统一协调、管理。该公司在冶金实验厂设立项目部,项目负责人:陶某,从业人员21人。
(二)炼钢二车间事发当晚人员情况
1、富宏公司:当晚2人,19时40分许,按照富宏公司项目负责人陶某安排,护炉工肖某文(死者,班长)、曹某华2人到冶金实验厂炼钢二车间从事炉体维护作业,炉体维护前需在料罐从事加料(喷补料)作业。
2、冶金实验厂:当晚炉前6人,19时30分上班,19时40分开班前会,19时50分至21时做炉体检查、上电极、清理灰尘、炉体循环水等准备工作,在炉体检查中发现炉体有坑或需填缝时,由富宏公司进行维护,21时炼钢。当班工长罗某辉。
(三)涉事料包及料罐情况
1、涉事料包:属喷补料料包,重约1吨,高0.75m,直径0.9m,料包为聚丙烯材质集装布,料包吊带、围带由2股缝合线缝定,吊带与围带结合处加固为6股线,吊带、围带材质均为聚丙烯,缝合线材质为涤纶,料包注有“喷补料 营口富宏”字样。涉事料包两根吊带均有一侧缝合线脱落。
图1、喷补料料包
图2图3、喷补料料包缝合线
图4、料包吊带与围带底部连接处脱线点
2、涉事料罐:长1.94m,宽1.62m,高3.28m,料罐漏斗长1.2m,宽1.2m,深1m,罐体距地面1.85m处设有一平台,卸料时护炉工站在平台操作。
图5、喷补料料罐
(四)电炉维护作业流程
①将料包由堆场转运至过跨平车→②行车将料包吊至料罐上方位置→③操作工使用工具割料包卸料到料罐漏斗→④压缩空气将喷补料吹压至输料管(软管直径6cm,长度20余米)→⑤输料管与水管(软管直径2.5cm)连接稀释→⑥使用喷管(钢管直径6cm,长度9米)向炉体喷补维护。事发时属炉体维护前加料工序。
图6、电炉维护作业流程设施
(五)事故发生经过
2024年5月9日19时40分许,按照富宏公司项目负责人陶某安排,该公司护炉工肖某文(死者,班长)、曹某华2人到冶金实验厂炼钢二车间炉体维护作业,炉体维护前需在料罐从事加料(喷补料)作业。20时37分,过跨平车将喷补料运至指定位置,20时42分,冶金实验厂行车工袁祥按照工长罗某辉安排,启动行车(主钩最大吊重120T,副钩最大吊重40T)至过跨平车上方,曹某华站在过跨平车上将料包(约1吨)吊带挂到行车副钩上,肖某文站在料罐平台指挥行车吊运,20时45分,行车将料包吊至料罐漏斗上方指定位置后停止,站在料罐平台的肖某文便使用镰刀、自制铁钩工具划割料包卸料,此时,挂在行车副钩上的料包突然掉落击中肖某文头部。
(六)事故现场情况
事故发生区域位于冶金实验厂炼钢二车间炉前平台。现场设置有喷补料料罐、过跨平车,料罐与过跨平车间隔5.7米,平台上方设置有行车。
图7、事发现场
(七)人员伤亡和直接经济损失情况
1.死亡人员情况
肖某文,男,现年52岁,系四川省大邑县王泗镇XX村XX组人,身份证号:510129********1317,属富宏公司护炉工,2023年7月1日入职。
2.直接经济损失情况
根据《企业职工伤亡事故经济损失统计标准》(GB6721-1986)核定事故直接经济损失140万元。
二、事故现场应急处置情况
此时,站在过跨平车上的曹某华发现肖某文头部朝下,前半身被料包压在料罐漏斗内,便大声向工长罗某辉呼救,罗某辉立即组织6名炉前人员使用吊车、叉车将料罐倾斜,移出料包将肖某文施救出,发现其额部与鼻孔有血迹,呼喊无应答,罗某辉便拨打120,同时组织人员将肖某文平躺在木板上抬至公司大门口等待120救援,10多分钟后,120赶到将其送往大邑县人民医院抢救,终因伤势过重抢救无效于次日凌晨零时13分死亡。死亡原因为特重型颅脑损伤伴脑疝形成。
接报后,县应急局、县公安局、县经科信局、县功能区管委会及时赶到事发现场处置,并督促公司妥善处理善后事宜。
2024年5月11日,善后赔偿工作处理完毕,期间死者家属情绪稳定,未造成不良社会影响和负面舆情。
三、事故原因分析
(一)直接原因分析
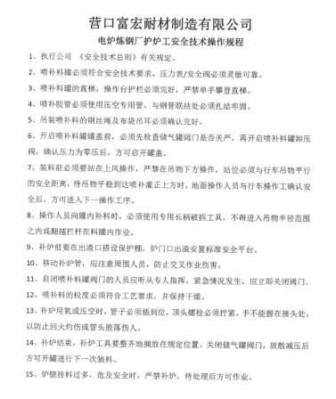
经调查,事故发生直接原因是护炉工肖某文,违反公司《电炉炼钢厂护炉工安全技术操作规程》第8条“操作人员向罐内补料时,必须使用专用长柄破拆工具,不得进入吊物半径范围之内或翻越栏杆在料罐内作业”的规定,站在吊物下方使用短柄工具割料包卸料时,不慎将料包底部一侧吊带缝合线割断,吊带缝合线脱落,料包失去平衡,另一侧吊带缝合线无法承受料包重量也一并脱落,致料包从行车副钩掉落造成事故发生。
图8、操作规程
公司配置的长柄工具:材质为镀锌管,长1.3m,直径2cm。现场使用短柄工具:①镰刀:长24cm,用于划割料包;②自制铁钩:长50cm,用于扩大料包划割口便于卸料;③锯条长48.5cm,喷补管作业过程中使用。
图9、公司配置的长柄工具 ⠼/span>⠂༯span>图10、现场使用的短柄工具
(二)间接原因分析
富宏公司未认真落实安全生产主体责任,对从业人员的培训教育不到位,未教育和督促从业人员严格执行本单位安全生产规章制度和安全操作规程;隐患排查治理不到位,未采取人防技防措施及时消除吊物下方作业的事故隐患;现场管理不到位,未及时制止和纠正违反操作规程的行为。
四、责任单位存在的主要问题
富宏公司:(一)未制定公司从业人员年度教育培训计划,岗前培训时间实际为2小时左右,与企业提供的肖某文安全三级教育登记卡72学时不符,考核方式只是简单的口试,无实际考核内容。(二)事发前护炉工经常性站在吊物下方使用短柄工具割料包卸料,未有效制止和纠正其违章行为,未采取人防技防措施及时消除吊物下方作业的事故隐患。(三)主要负责人付某彬对公司冶金实验厂炼钢耐材炉体维护项目安全生产工作未进行过安排部署,未带队进行过安全生产工作检查。
五、对有关人员及单位的处理建议
(一)建议不予追究责任人员
肖某文,违反公司《电炉炼钢厂护炉工安全技术操作规程》违章操作而酿成事故发生,违反《中华人民共和国安全生产法》第五十四条的规定,对事故负有主要直接责任。鉴于其在本次事故中死亡,建议不予追究。
(二)建议给予行政处罚人员
1.付某彬,富宏公司法定代表人,作为主要负责人,未认真履行安全生产工作职责,未组织制定并实施本单位安全生产教育和培训计划,未对公司冶金实验厂炼钢耐材项目安全生产工作进行过安排部署和督促、检查。其行为违反了《中华人民共和国安全生产法》第二十一条第三项、第五项的规定,对事故的发生负有责任。建议由县应急局依据《中华人民共和国安全生产法》有关规定处以罚款。
2.陶某,富宏公司冶金实验厂炼钢耐材项目经理,作为项目经理,未认真履行安全生产工作职责,组织本单位安全生产教育和培训不到位,未如实记录安全生产教育和培训情况;检查本项目的安全生产状况不到位,未采取人防技防措施及时消除吊物下方作业的事故隐患。其行为违反了《中华人民共和国安全生产法》第二十五条第二项、第五项的规定,对事故的发生负有责任。建议由县应急局依据《中华人民共和国安全生产法》有关规定处以罚款。
3.唐某,冶金实验厂炼钢车间厂长,未切实履行安全生产“一岗双责”,对护炉工经常性站在吊物下方使用短柄工具割料包卸料,未提出消除事故隐患改进措施的建议。其行为违反了《中华人民共和国安全生产法》第二十五条第五项的规定,对事故的发生负有责任。建议由县应急局依据《中华人民共和国安全生产法》有关规定处以罚款。
4.罗某辉,冶金实验厂炼钢车间一大班工长,作为现场负责人,未切实履行安全生产“一岗双责”,对护炉工经常性站在吊物下方使用短柄工具割料包卸料,未有效制止和纠正其违章行为,其行为违反了《中华人民共和国安全生产法》第二十五条第六项的规定,对事故的发生负有责任。建议由县应急局依据《中华人民共和国安全生产法》有关规定处以罚款。
(三)对事故单位的责任认定及处理建议
富宏公司,违反了《中华人民共和国安全生产法》第二十八条第一款、第四款、第四十一条第二款、第四十四条第一款的规定,对事故的发生负有责任。建议由县应急局依据《中华人民共和国安全生产法》有关规定处以罚款。
六、事故主要教训
此次事故是企业安全生产主体责任不落实,从业人员违反公司操作规范而酿成事故发生,教训十分深刻。一是暴露出从业人员安全意识淡薄,未严格遵守安全生产规章制度和安全操作规程。二是反映企业对从业人员安全生产培训教育不到位,考核方式只是简单的口试,无实际考核内容。三是企业隐患排查治理不到位,未采取人防技防措施及时消除吊物下方作业的事故隐患,对从业人员经常性违章行为未有效制止和纠正。
七、事故防范和整改措施
(一)富宏公司要强化从业人员的安全生产培训教育和考核,教育和督促从业人员严格遵守安全生产规章制度和安全操作规程,坚决杜绝“三违”现象;要加强隐患排查治理力度,采取人防技防措施防范从业人员经常性违规行为。
(二)冶金实验厂要进一步监督检查承包单位的安全生产工作,提出改进安全生产管理的建议,确保安全生产。
(三)功能区管委会要加强园区企业监管,县经科信局要加强指导服务,督促企业加强从业人员安全培训教育和隐患排查治理力度,坚决防范类似事故的发生。
大邑沙渠营口富宏耐材制造有限公司“…
成都成华臻礼著项目“9·1”较大起重…
成华区邛崃山路18号“2022.11.2”一…
龙泉驿区洪安镇四川卓联机械设备租赁…
成华区中环路双荆路与双瑞一路、蜀祖…
辽阳县寒岭镇正皓矿业浓密机建设工程…
辽阳县首山镇辽宁永利鑫汇商贸有限公…
抚顺新抚页岩炼油厂地下管网优化改造…
起重机械典型事故案例原因分析
管城区中国建筑第七工程局有限公司“…
吊装特大事故案例分析
两起塔吊事故案例分析
中国核工业二三建设有限公司“5·13…
朝阳重型通运设备有限公司“7·14”…
盐城市盐都区俊知香槟公馆工程“8.9…
TF02叉车事故